******CHINA·tyc122cc太阳集成游戏(集团)股份公司-官方网站
医疗保险
当前位置: 首页 | 学生事务 | 医疗保险 | 正文

转发校医院关于成都市2022年城乡居民(大学生) 医疗保险常见问题解答

来源/作者:学生资助中心 浏览次数:() 发布时间: 2021年08月31日 00:00



一、大学生为什么要参加成都市城乡居民(大学生)基本医疗保险?

答:城乡居民(大学生)基本医疗保险是由政府主办的,以各级财政补贴为主,各项缴费为辅的一项社会医疗保险制度。将大学生纳入城乡居民基本医疗保险,是国家保障大学生基本医疗需求为目的,为大学生医疗保障做出的制度安排。

二、哪些大学生可以参加城乡居民(大学生)基本医疗保险?

答:本市行政区域内各类全日制普通高等学校、科研院所中接受普通高等学历教育的全日制本科、专科生、全日制研究生(包括港、澳、台籍大学生)可以参加我市城乡居民基本医疗保险。

三、大学生怎样参保缴费?

答:大学生参加成都市城乡居民(大学生)基本医疗保险(包含大病医疗互助补充保险和重特大疾病保险)由各地税务部门统一征收。2021级大学新生及老生由个人在122cc太阳集成游戏缴费平台或财务处微信公众号缴费,请同学们即时关注自己缴费情况,以免脱保。

四、什么时候缴费?保险有效期是如何确定的?

答:大学生应当在入学报到时缴纳基本医疗保险费,筹资期为2021年9月1日至2021年12月25日。因参保程序较繁琐,缴费时间最终以税务系统记录的时间为准,为保证您的医疗待遇,建议您在学校集中缴费期2020年10月29日前完成参保缴费。筹资期外参保的大学生,自参保缴费之日起90天后(不含等90天),才能享受大学生基本医疗保险待遇。

大学生参保人员待遇有效期目前按自然年度计算,待遇有效期从2022年1月1日起至12月31日止;2021级大学新生参保第一年保险有效期从2021年9月1日至2022年12月31日。

五、缴费金额是多少?

答:根据成医保发[2021]14号文件《关于开展成都市2022年城乡居民及城镇职工部分险种筹资工作的通知》精神:大学生参加我市2022年城乡居民基本医疗保险的个人筹资标准为每人每年320元(含大病医疗互助补充保险和重特大疾病)。

六、大学生参保后能享受哪些待遇?最高能报销多少?

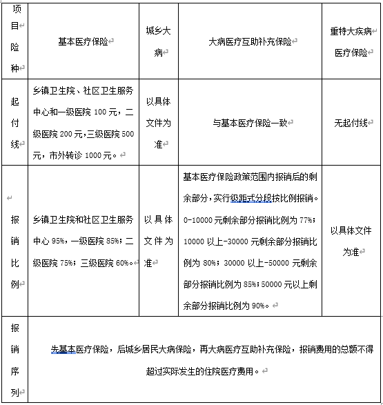
答:(一)住院待遇(以2018-2019年度待遇标准作为参考)

成都市年城乡居民(大学生)医疗保险住院报销政策一览表


(二)门诊待遇

1.普通门诊:大学生在校医院或校医院指定的医疗机构发生的,符合基本医疗保险报销范围的门诊医疗费,由校医院按60%的比例报销,个人负担40%。一个保险有效期内医疗保险基金为一名大学生支付的门诊费用不超过500元。

2.意外伤害门诊:大学生因外伤发生的符合基本医疗保险报销范围的门诊医疗费,50元以上的部分按90%报销,一个保险有效期内,医疗保险基金为一个大学生支付的外伤门诊医疗费用最高不超过800元。

3.门诊特殊疾病:参保大学生发生的符合门诊特殊疾病报销范围的医疗费用,分别按相关规定予以报销。

4.犬伤门诊:在犬伤处置机构发生的伤口处理、注射人用狂犬疫苗(含疫苗费)的门诊医疗费用,每人份报销不超过200元。

(三)生育保险待遇

对大学生中符合计划生育的孕产妇,妊娠期间门诊常规检查费用按每人400元定额支付;在一级及以下医疗机构正常生产的每人1000元,剖宫产每人1400元;在二级及以上医疗机构正常生产的每人1200元,剖宫产1600元。

参保人员在分娩期间发生的新生儿护理费用,按每个胎儿100元的标准定额支付。

七、大学生在本市产生的门诊和住院费用如何结算?

答:大学生在首诊医疗机构(122cc太阳集成游戏望江医院、江安医院、华西保健医院)发生的符合基本医疗保险管理规定的门诊医疗费用,个人承担应由个人负担的部分。因首诊医疗机构条件限制,大学生经首诊医疗机构同意在其他定点医疗机构(详见第九条)发生的门诊医疗费,个人垫付后,由首诊医疗机构按规定比例每月定时(详见十、十一、十二条)报销。大学生所在高校医院应根据实际情况制定本校学生门诊医疗费报销的具体管理规定。

大学生在成都市定点医疗机构发生的符合报销范围的住院医疗费用,应持本人社保卡(详见十三条)在所住医院直接刷卡,由定点医疗机构与所属医保局直接结算,个人只支付应由个人负担的部分。

八、在异地发生住院怎么办?

答:异地医疗是指在成都市行政区域外的医疗机构就医的行为。在本市行政区域外的定点医疗机构就医发生的住院医疗费用由个人全额垫付,自出院之日起2-3个月以内,到成都市双流区医保局按照相关规定办理费用结算。结算时还需提供一系列资料(细则参见122cc太阳集成游戏校医院网站https://xyy.scu.edu.cn/xsyb/bztz.htm学生医保栏)。

九、能否在校医院以外的其他医院就诊?

答:校医院是大学生医保的首诊医院,到校医院外的其他医院就诊需校医院同意并出具转诊证明,且当次转诊只限于当次外出就诊

目前门诊转诊可予以报销的医院如下:122cc太阳集成游戏华西医院、122cc太阳集成游戏华西二院、122cc太阳集成游戏华西口腔医院、四川省骨科医院、成都市第一人民医院、成都市第七人民医院、成都市第十人民医院。

十、何时报销转诊的门诊医疗费用?

答:122cc太阳集成游戏参保学生转诊门诊费发生当月可自主选择三校区进行报销(寒暑假及医保开通间歇期、疫情期可能暂停报销,报销时间以每月具体通知为准)。

122cc太阳集成游戏望江医院:每月最后一个周二17:30-20:30一楼挂号大厅报销;

122cc太阳集成游戏江安医院:每月最后一个周三17:00-20:00二楼挂号室报销;

122cc太阳集成游戏华西保健医院:每月最后一个周四17:30-20:30一楼挂号厅报销;

十一、2021级大学新生医保信息开通前门诊费用的报销?

答:大学新生在医保开通前校医院就诊产生的门诊费用先自行垫付,待医保信息开通后校医院将在校医院网站上通知,组织专门时间进行补报账。

十二、门诊费用报销时所需资料有哪些?

1.2021级大学新生医保开通的间歇期全额垫付的校医院门诊费用请携带本人芯片社保卡、身份证、门诊发票等(具体以报销当月通知为准)。

2.校外转诊需携带本人芯片社保卡、身份证、转诊单、门诊发票原件、检查报告单、有治疗项目编码的清单、有药品编码销售清单等。(资料需要留底的请自行复印,我们要收取原件医保局备案,请务必将需报销的每张发票与相对应的检查报告单、治疗项目清单、门诊病历、药品销售清单、处方对应整理,以免影响报销)

3.意外伤害的同学需同时开具外伤证明书(格式自拟),请据实描写事件发生的时间、地点、起因、经过、结果,注明有无第三责任人,同时请证明人签字,本人所在学院盖章(圆形公章)。

以上报销资料报销时请务必携带齐全,若有缺失将影响当次报销。

十三、医保信息开通前住院需要注意的事项?

答:由于住院费用只能在成都市医保定点医院进行联网报销,2021级大学新生每年9月1日后至医保开通的间歇期,生病住院的同学在办理出院时不能以全额自费形式进行结帐,应向所住医院出入院处说明情况(挂账)暂缓办理结账手续,等待至医保信息开通后持本人社保卡以参保身份进行费用结算。

十四、“医保费”扣缴是否成功?

答:登录“122cc太阳集成游戏缴费平台”,网址:http://sf.scu.edu.cn,点击“缴费历史查询”,点击“订单明细”,即可查询2022年320元医保费是否扣款成功。

十五、如何自助查询参保是否成功?

答:通过四川省电子税务局、“天府e税”手机APP、“四川税务”、“成都税务”官方微信公众号等查询是否参保成功。

十六、大学生社保卡如何使用?

大学生社保卡只限学生本人生病住院和门特结算等使用,卡内无个人账户功能不能用于药房购药,不得冒名使用其他同学社保卡看病就医,冒用他人社保卡骗取医保基金的行为属违法行为,将按《成都市城镇居民基本医疗保险暂行办法》(成都市政府令155号)第二十六条处理。

十七、社保卡或密码遗失如何处理?

旧版蓝色磁条社保卡已基本失效。新的芯片社保卡初始密码为123456,目前四川省内只允许办理一张社保卡,省内其他地区的社保卡需将卡关系转移至成都市后方可使用。

1.新芯片社保卡需在所属银行开通,若新芯片社保卡不慎遗失请前往办卡银行挂失后重新办理。

2.目前无芯片社保卡的老生,2021级新生医保开通生效后可以选择芯片社保卡线上办理:通过支付宝、天府市民云、银联“云闪付”、 平安城市“一账通”等APP或微信公众号:成都市人社局、成都市12333在线办理。

3.目前无芯片社保卡的老生,2021级新生医保开通生效后以及急需住院的无芯片社保卡的同学,可带上本人身份证等(具体要求以银行为准)前往成都市社会保障卡及时制卡网点的任意一家银行线下即时办理,成都市人力资源和社会保障局官网链接如下:在即时制卡过程中遇到困难可拨打12333劳动保障咨询热线或银行服务电话寻求帮助(建设银行95533,农商银行95392,工商银行95588)

http://cdhrss.chengdu.gov.cn/cdrsj/c110205/2018-02/08/content_496e9bc118434b7c9b7b1f92bf292e05.shtml?tdsourcetag=s_pcqq_aiomsg

下图为连接中的部分即时制卡银行信息:


温馨提示:

1.欢迎登陆成都市人力资源和社会保障局网站,详细了解我市医疗保险相关政策。咨询电话:12333(成都市人力资源与社会保障局);028-87706804(成都市医疗保险管理局)。

2.请实时登陆122cc太阳集成游戏校医院网站http://xyy.scu.edu.cn/首页中的学生医保栏,及时获悉最新通知及相关重要细则并相互转告。